近日,财政部、住建部发布《关于政府采购支持绿色建材促进建筑品质提升试点工作的通知》,要求在政府采购工程中积极推广绿色建筑和绿色建材应用,并选择一批绿色发展基础较好的城市进行试点。

1、试点城市:
南京市、杭州市、绍兴市、湖州市、青岛市、佛山市。
2、试点项目:
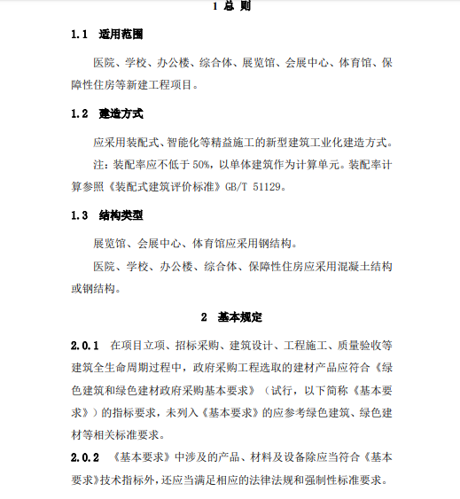
医院、学校、办公楼、综合体、展览馆、会展中心、体育馆、保障性住房等新建政府采购工程。鼓励试点地区将使用财政性资金实施的其他新建工程项目纳入试点范围。
3、试点期限:
2年,相关工程项目原则上应于2022年12月底前竣工。对于较大规模的工程项目,可适当延长试点时间。
4、试点内容:
形成绿色建筑和绿色建材政府采购需求标准。制定发布绿色建筑和绿色建材政府采购基本要求(试行),并将动态更新。
加强工程设计管理。积极推动工程造价改革,完善工程概预算编制办法,将政府采购绿色建筑和绿色建材增量成本纳入工程造价。
落实绿色建材采购要求。采购人要在编制采购文件和拟定合同文本时将满足《基本要求》的有关规定作为实质性条件,直接采购或要求承包单位使用符合规定的绿色建材产品。
探索开展绿色建材批量集中采购。鼓励通过电子化政府采购平台采购绿色建材,强化采购全流程监管。
严格工程施工和验收管理。督促施工单位使用符合要求的绿色建材产品,严格按照《基本要求》的规定和工程建设相关标准施工。
加强对绿色采购政策执行的监督检查。对于采购人、采购代理机构和供应商在采购活动中的违法违规行为,依照政府采购法律制度有关规定处理。
文件原文:
财政部 住房和城乡建设部关于政府采购支持绿色建材促进建筑品质提升试点工作的通知
各省、自治区、直辖市、计划单列市财政厅(局)、住房和城乡建设主管部门,新疆生产建设兵团财政局、住房和城乡建设局:
为发挥政府采购政策功能,加快推广绿色建筑和绿色建材应用,促进建筑品质提升和新型建筑工业化发展,根据《中华人民共和国政府采购法》和《中华人民共和国政府采购法实施条例》,现就政府采购支持绿色建材促进建筑品质提升试点工作通知如下:
一、总体要求
(一)指导思想。
以习近平新时代中国特色社会主义思想为指导,牢固树立新发展理念,发挥政府采购的示范引领作用,在政府采购工程中积极推广绿色建筑和绿色建材应用,推进建筑业供给侧结构性改革,促进绿色生产和绿色消费,推动经济社会绿色发展。
(二)基本原则。
坚持先行先试。选择一批绿色发展基础较好的城市,在政府采购工程中探索支持绿色建筑和绿色建材推广应用的有效模式,形成可复制、可推广的经验。
强化主体责任。压实采购人落实政策的主体责任,通过加强采购需求管理等措施,切实提高绿色建筑和绿色建材在政府采购工程中的比重。
加强统筹协调。加强部门间的沟通协调,明确相关部门职责,强化对政府工程采购、实施和履约验收中的监督管理,引导采购人、工程承包单位、建材企业、相关行业协会及第三方机构积极参与试点工作,形成推进试点的合力。
(三)工作目标。
在政府采购工程中推广可循环可利用建材、高强度高耐久建材、绿色部品部件、绿色装饰装修材料、节水节能建材等绿色建材产品,积极应用装配式、智能化等新型建筑工业化建造方式,鼓励建成二星级及以上绿色建筑。到2022年,基本形成绿色建筑和绿色建材政府采购需求标准,政策措施体系和工作机制逐步完善,政府采购工程建筑品质得到提升,绿色消费和绿色发展的理念进一步增强。
二、试点对象和时间
(一)试点城市。试点城市为南京市、杭州市、绍兴市、湖州市、青岛市、佛山市。鼓励其他地区按照本通知要求,积极推广绿色建筑和绿色建材应用。
(二)试点项目。医院、学校、办公楼、综合体、展览馆、会展中心、体育馆、保障性住房等新建政府采购工程。鼓励试点地区将使用财政性资金实施的其他新建工程项目纳入试点范围。
(三)试点期限。试点时间为2年,相关工程项目原则上应于2022年12月底前竣工。对于较大规模的工程项目,可适当延长试点时间。
三、试点内容
(一)形成绿色建筑和绿色建材政府采购需求标准。财政部、住房和城乡建设部会同相关部门根据建材产品在政府采购工程中的应用情况、市场供给情况和相关产业升级发展方向等,结合有关国家标准、行业标准等绿色建材产品标准,制定发布绿色建筑和绿色建材政府采购基本要求(试行,以下简称《基本要求》)。财政部、住房和城乡建设部将根据试点推进情况,动态更新《基本要求》,并在中华人民共和国财政部网站(www.mof.gov.cn)、住房和城乡建设部网站(www.mohurd.gov.cn)和中国政府采购网(www.ccgp.gov.cn)发布。试点地区可根据地方实际情况,对《基本要求》中的相关设计要求、建材种类和具体指标进行微调。试点地区要通过试点,在《基本要求》的基础上,细化和完善绿色建筑政府采购相关设计规范、施工规范和产品标准,形成客观、量化、可验证,适应本地区实际和不同建筑类型的绿色建筑和绿色建材政府采购需求标准,报财政部、住房和城乡建设部。
(二)加强工程设计管理。采购人应当要求设计单位根据《基本要求》编制设计文件,严格审查或者委托第三方机构审查设计文件中执行《基本要求》的情况。试点地区住房和城乡建设部门要加强政府采购工程中落实《基本要求》情况的事中事后监管。同时,要积极推动工程造价改革,完善工程概预算编制办法,充分发挥市场定价作用,将政府采购绿色建筑和绿色建材增量成本纳入工程造价。
(三)落实绿色建材采购要求。采购人要在编制采购文件和拟定合同文本时将满足《基本要求》的有关规定作为实质性条件,直接采购或要求承包单位使用符合规定的绿色建材产品。绿色建材供应商在供货时应当提供包含相关指标的第三方检测或认证机构出具的检测报告、认证证书等证明性文件。对于尚未纳入《基本要求》的建材产品,鼓励采购人采购获得绿色建材评价标识、认证或者获得环境标志产品认证的绿色建材产品。
(四)探索开展绿色建材批量集中采购。试点地区财政部门可以选择部分通用类绿色建材探索实施批量集中采购。由政府集中采购机构或部门集中采购机构定期归集采购人绿色建材采购计划,开展集中带量采购。鼓励通过电子化政府采购平台采购绿色建材,强化采购全流程监管。
(五)严格工程施工和验收管理。试点地区要积极探索创新施工现场监管模式,督促施工单位使用符合要求的绿色建材产品,严格按照《基本要求》的规定和工程建设相关标准施工。工程竣工后,采购人要按照合同约定开展履约验收。
(六)加强对绿色采购政策执行的监督检查。试点地区财政部门要会同住房和城乡建设部门通过大数据、区块链等技术手段密切跟踪试点情况,加强有关政策执行情况的监督检查。对于采购人、采购代理机构和供应商在采购活动中的违法违规行为,依照政府采购法律制度有关规定处理。
四、保障措施
(一)加强组织领导。试点地区要高度重视政府采购支持绿色建筑和绿色建材推广试点工作,大胆创新,研究建立有利于推进试点的制度机制。试点地区财政部门、住房和城乡建设部门要共同牵头做好试点工作,及时制定出台本地区试点实施方案,报财政部、住房和城乡建设部备案。试点实施方案印发后,有关部门要按照职责分工加强协调配合,确保试点工作顺利推进。
(二)做好试点跟踪和评估。试点地区财政部门、住房和城乡建设部门要加强对试点工作的动态跟踪和工作督导,及时协调解决试点中的难点堵点,对试点过程中遇到的关于《基本要求》具体内容、操作执行等方面问题和相关意见建议,要及时向财政部、住房和城乡建设部报告。财政部、住房和城乡建设部将定期组织试点情况评估,试点结束后系统总结各地试点经验和成效,形成政府采购支持绿色建筑和绿色建材推广的全国实施方案。
(三)加强宣传引导。加强政府采购支持绿色建筑和绿色建材推广政策解读和舆论引导,统一各方思想认识,及时回应社会关切,稳定市场主体预期。通过新闻媒体宣传推广各地的好经验好做法,充分发挥试点示范效应。
附件:绿色建筑和绿色建材政府采购基本要求(试行)
中华人民共和国财政部
中华人民共和国住房和城乡建设部
2020年10月13日
附件:









































